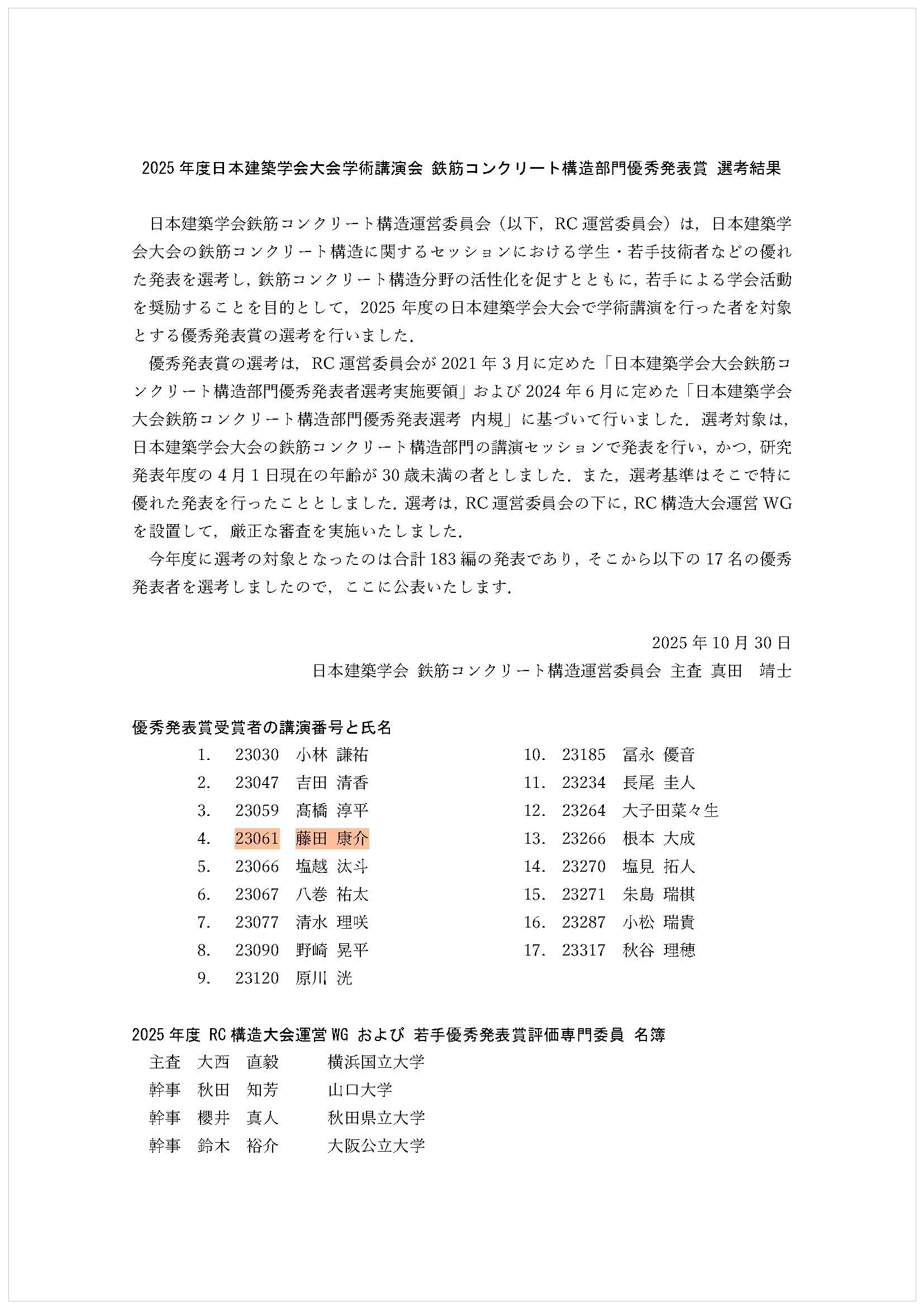
2025年度日本建築学会大会(九州) 鉄筋コンクリート構造部門 優秀発表賞を受賞(吉敷研究室 藤田康介さん)
| 受賞者 | 藤田 康介 さん(M2) |
| 所属 | 吉敷研究室 |
| 賞名 | 2025年度日本建築学会大会(九州) 鉄筋コンクリート構造部門 優秀発表賞 |
| 認定団体/学会 | 日本建築学会 構造委員会 鉄筋コンクリート構造運営委員会 |
| 受賞テーマ | ねじ固定式あと施工アンカーの引抜き耐力に関する実験 その2 実験結果と考察 |
| 受賞日 | 2025年11月4日 |

| 受賞者 | 藤田 康介 さん(M2) |
| 所属 | 吉敷研究室 |
| 賞名 | 2025年度日本建築学会大会(九州) 鉄筋コンクリート構造部門 優秀発表賞 |
| 認定団体/学会 | 日本建築学会 構造委員会 鉄筋コンクリート構造運営委員会 |
| 受賞テーマ | ねじ固定式あと施工アンカーの引抜き耐力に関する実験 その2 実験結果と考察 |
| 受賞日 | 2025年11月4日 |
